{{ $t('FEZ001') }} 學務主任
{{ $t('FEZ002') }} 學務處|
祝建功高中所有考生金榜題名
【應考須知】
所有考生於1/17至1/19測驗期間,因已無入場識別證、也沒有准考證(107學年度起已無准考證):請同學務必記得考試當日攜帶
應試有效證件正本。 應試有效證件正本包括:國民身分證、有照片之全民健康保險卡、汽機車駕駛執照、中華民國身心障礙證
明、護照或居留證。 健保卡需要有照片才是有效證件;學生證無論有沒有照片,都是無效證件。 考試當日,建議同學盡量提早
出門,以避開進入考場學校時的人群聚集。
【試場查看須知】
本校高三當日作息時間調整說明:
單程專車:13:30發車至新竹女中(601-604);13:50發車至新竹女中(605-608)
※第一梯次前往新竹女中的班級601-604,離開教室時間為:13:20,請留意安靜下樓。
※第二梯次前往新竹女中的班級605-608,離開教室時間為:13:40,請留意安靜下樓。
【學測休息區及用餐須知】
現場備有考生精神糧食、文具備用品等,若有需要師長協助的地方,請至考生休息區詢問!

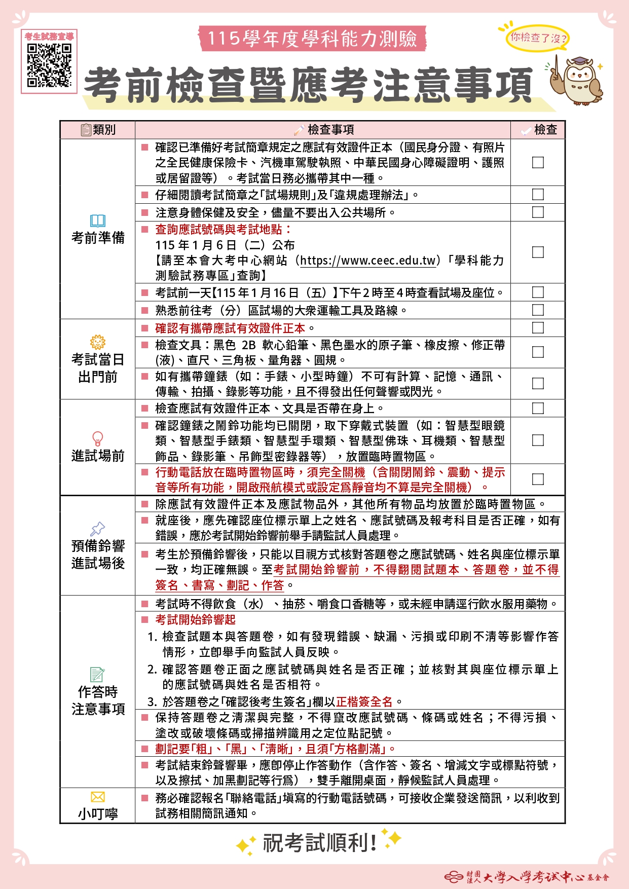
【應考須知】其餘重點提醒事項請參閱大考中心發布之圖表,如下圖:


{{ $t('FEZ003') }} Invalid date
{{ $t('FEZ014') }} Invalid date|
{{ $t('FEZ004') }} 2026-01-16|
{{ $t('FEZ005') }} 1056|